Skip to content
Kamis, Desember 11, 2025
Instagram
Mail
Youtube
Beranda
Tentang Pengadilan
Tentang Pengadilan
Pengantar Ketua Pengadilan
Visi & Misi Pengadilan
Profil Pengadilan
Sejarah Pengadilan
Struktur Organisasi
Wilayah Yurisdiksi
Profil Hakim dan Pegawai
Profil Hakim
Profil Kesekretariatan
Profil Kepaniteraan
Profil PPPK dan Honorer
Kepaniteraan
Kepaniteraan Pidana
Kepaniteraan Perdata
Kepaniteraan Hukum
Role Model & Agen Perubahan
Role Model
Agen Perubahan
Sistem Pengelolaan Pengadilan
E-Learning
Yurisprudensi
Rencana Strategis
Rencana Kerja dan Anggaran
Pengawasan dan Kode Etik
Layanan Publik
PTSP
Jenis Layanan
Kompensasi Layanan
Maklumat Pelayanan
Standar Pelayanan
Layanan Disabilitas
Prosedur Pelayanan Bagi Penyandang Disabilitas
Sarana & Prasarana
Tata Tertib Pengadilan
Tata Tertib Persidangan
Informasi Perkara
Delegasi
Statistik Perkara
Laporan
Hasil Penelitian
Ringkasan Daftar Aset & Inventaris
Laporan Tahunan
Laporan Keuangan
SAKIP
Laporan Pelayanan Informasi Publik
LHKPN-ASN
Laporan SPAK
Laporan SKM
Laporan Survey Harian
Pengumuman
Denda Tilang
Lelang Barang dan Jasa
Panggilan Umum
Penerimaan Pegawai
Pengumuman Pengadilan
Prosedur Permohonan Informasi
Daftar Informasi Publik
Prosedur Permohonan Informasi
Pengaduan Layanan Publik
Dasar Hukum
Prosedur Pengaduan
e-BROSUR
e-Brosur
Prosedur Peringatan Dini
Layanan Hukum
Layanan Hukum Bagi Masyarakat Kurang Mampu
Peraturan dan Kebijakan
Prosedur Pembebasan Biaya Perkara (Prodeo)
Zitting Plaats
POSBAKUM (Pos Bantuan Hukum)
Pengajuan Perkara
Prosedur Pengajuan Perkara
Panjar Biaya Perkara & Radius
Eksekusi
Prosedur Eksekusi
Berita
Berita Terkini
Berita Pengadilan
Berita Mahkamah Agung
Perjanjian Kerjasama (MoU)
Artikel
Daftar Artikel
Foto
Kegiatan Pengadilan
Fasilitas dan Ruangan untuk Publik
Sarana Persidangan Anak
Video
Video Gallery
Hubungi Kami
Reformasi Birokrasi
Zona Integritas
Area I
Area II
Area III
Area IV
Area V
Area VI
LKE ZI
Inovasi Pengadilan
AMPUH
SK Tim AMPUH
Sertifikat AMPUH
SK Penetapan Nilai AMPUH
Cari untuk:
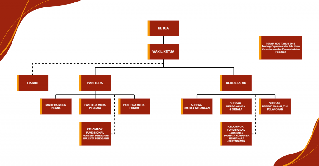
Struktur Organisasi
Share
Facebook
Twitter
Terjemahkan »
https://heylink.me/LINKLOGINMPOMM/
https://mpomm.team/
mpomm
https://blog.nanotoolkit.com/
mpomm
https://www.sunnyice.com/kontak.html
10 trik mahjong wins bonus buy di hokislot yang diklaim efektif meski hasil bervariasi
3 player kebumen kepo cobain ninja vs samurai malah profit 1000 gara gara miss click
5 player gorontalo bertemu master madame destiny saat mau berangkat kerja malah temukan celah x1000 multiplier
ayu sopir truck coba mahjong ways saat nunggu orderan malah koneksi putus tetap menang 259 juta
irfan sales toko gak sengaja klik dragon hatch dini hari malah ketemu bug scatter bertubi tubi
orang maluku diajarin crypto gold malah dapat bonus berkali kali hingga 175 juta
penjual cilok asal pekanbaru kebuka sendiri candy bonanza saat di warung kopi malah hp panas maxwin 175 juta
penjual sate bogor sering rugi main madame destiny megaways malah temukan pola kemenangan besar
spg purbalingga liat tiktok saat nunggu bus nemu strategi bigger bass bonanza malah game freeze berujung mega win
https://intellia-api-sponsor.clinicalmaestro.com/
https://bac.myyara.com/
slot raffi ahmad
drama china
slot qris
mpo slot
https://www.keigen.net/
https://www.miracubehotel.com/
https://www.orb-software.com/
https://www.kerrsands.com/
https://safety.kerrsands.com/
rajapadi4d
rajapadi4d
rajapadi4d
https://monkites.com/london-fog/
https://www.whywerefuse.org/contact/
https://trendecors.com/tag/dispenser/
https://99myschool.com/contactus/
https://buymolnunal.com/
https://everesttrekandexpedition.com/
https://dev3.orsted.remoni.com/
https://rajakapal88.net/
https://rajapadi4d.com/
https://rajapadi4dterbaik.com/
http://cajasur.ngeu-assist.com/
https://www.classicalbd.com/contact/
https://pcworldrajshahi.com/contact/
https://www.vickiejo.nonprofitarchitect.org/
https://monkites.com/infusiones-mercadona/
https://nonprofitarchitect.org/riley/
https://www.goodmorningsimages.com/contact-us/
https://outils-webmarketing.com/it/creazione-sito-web/web-hosting/1and1-opinioni/
https://rajapadi4d.setic.gov.bi/